新闻中心 时刻关注中赣国际认证最新动态与资讯信息

新闻中心
行业动态
行业动态

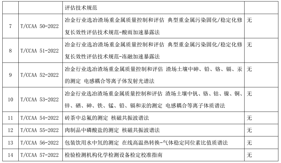
CCAA发布《冶金行业选冶渣场重金属质量控制和评估 修复土壤安全利用技术规范》等14 项团体标准

2022-12-29 16:53:31作者:浏览:1.4k 次

中国认证认可协会关于发布《冶金行业选冶渣场重金属质量控制和评估 修复土壤安全利用技术规范》 等 14 项团体标准的公告


根据《中国认证认可协会团体标准管理办法》 相关规定,经专家审查, 中国认证认可协会批准《冶金行业选冶渣场重金属质量控制和评估 修复土壤安全利用技术规范》 等 14 项团体标准。现予以发布。


特此公告。


附件:团体标准名单


2022 年 12 月 27 日

image.png

image.png



扫码添加微信

服务热线

400-1050-300
0791-86360685

微信服务号